這一章節主要是介紹怎樣找到eagle內置沒有的library和怎樣簡單去修改library。
首先,如果遇到一些eagle內置沒有的元件,可以在google搜尋一下,一般常見的都應該會有eagle library的。如果再找到到,可以試試到下面的網站: https://componentsearchengine.com/

這個網站集合了很多不同的元件,而且不單止有eagle檔案,如果你用其他的pcb軟件,也是支援的。但缺點是下載後的圖檔感自上都十分陽春。

舉個例子同樣是NE555,上圖是componentsearchengine.com的搜尋結果,可見Fusion360內置的符號是有根據閱讀需要排序的,但上圖搜尋結果的符號就只是按零件的腳位排序。如果真的找不到排版更好的library,則可以先下載來使用,再打開eagle的library修改。
另外兩個比較常見和常用的資源有SparkFun和diy-modules:
SparkFun是一間出名的電子電路司,從元件到模組都有售,教學資料也十分充足,只要搜尋SparkFun ealge library就會找到他們的github page下載。
diy-modules則售會了十分多淘寶有售的模組的eagle library,十分實用,只可惜官網已經下了架,但仍可在其他的github 副本中下載。
以下為方便大家,已把library都打包了,下載以下幾個檔就可:


新增一個schematic檔,之後在上方的工具列中,找到LIBRARY,找到OPEN LIBRARY MANAGER。
或者你在命令列中輸入add,也能在右下角找到OPEN LIBRARY MANAGER。
在LIBRARY MANAGER右上角按下IMPORT LIBRARY-->Import from local disk,就能匯入,記得要在In use的選項選取使用。

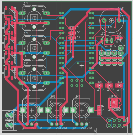
以下的線路,是一塊arduino uno的shield的nano版本,這塊擴充板你們在中四時有用過,整合了常見的按鍵,RGB LED和可調電阻方便教arduino編程,另外也整合了常見的nRF24L01模組,放便做雙向無線通訊遙控。
灰色的標籤就好似一個傳送門,只要是名字相同就會連在一起,讓線路看起來更清晰,不用佈滿引線。
對於arduino,你可以用Net Breakout中的Pin names來自動引出引線和標籤。對於其他的零件,你可以用net引出引腳,再用name和label來為引線命名。


零件列表可看下方,其中nRF24L01需要用到diy-modules 元件庫,Arduino Nano則用到Arduino-clone 。其他的都可以在Fusion360內置的library中找得到。值得留意的是,VCC只有一個,是連接電源到Arduino的RAW腳位,其他都是arduino供的+5V,另外NRF24的電源是arduino的3.3v
| Part | Value | Device | Package | Library |
|---|---|---|---|---|
| D1 | WS2812_5050 | WS2812_5050 | WS2812-5X5-4PIN | SparkFun-LED |
| D2 | WS2812_5050 | WS2812_5050 | WS2812-5X5-4PIN | SparkFun-LED |
| D3 | WS2812_5050 | WS2812_5050 | WS2812-5X5-4PIN | SparkFun-LED |
| D4 | WS2812_5050 | WS2812_5050 | WS2812-5X5-4PIN | SparkFun-LED |
| D5 | WS2812_5050 | WS2812_5050 | WS2812-5X5-4PIN | SparkFun-LED |
| JP1 | PINHD-1X3 | PINHD-1X3 | 1X03 | Connector |
| JP2 | PINHD-1X3 | PINHD-1X3 | 1X03 | Connector |
| JP3 | PINHD-1X3 | PINHD-1X3 | 1X03 | Connector |
| JP4 | PINHD-1X4 | PINHD-1X4 | 1X04 | Connector |
| LED1 | F50360 | F50360 | F50360 | led |
| M1 | WIRELESS-NRF24L01 | WIRELESS-NRF24L01 | WIRELESS-NRF24L01 | diy-modules |
| R1 | 10k | R-US_R0805W | R0805W | rcl (Version 11) |
| R2 | 10k | R-US_R0805W | R0805W | rcl (Version 11) |
| R3 | 10k | R-US_R0805W | R0805W | rcl (Version 11) |
| R4 | 470 | R-US_R0805W | R0805W | rcl (Version 11) |
| R5 | 270 | R-US_R0805W | R0805W | rcl (Version 11) |
| R6 | 270 | R-US_R0805W | R0805W | rcl (Version 11) |
| R7 | US-EVUF3M | US-EVUF3M | EVUFXM | pot (Version 2) |
| R8 | US-EVUF3M | US-EVUF3M | EVUFXM | pot (Version 2) |
| R9 | US-EVUF3M | US-EVUF3M | EVUFXM | pot (Version 2) |
| R10 | 1k | R-US_R0805W | R0805W | rcl (Version 11) |
| S1 | 40-XX | B3F-40XX | switch-omron (Version 3) | |
| S2 | 40-XX | B3F-40XX | switch-omron (Version 3) | |
| S3 | 40-XX | B3F-40XX | switch-omron (Version 3) | |
| SG1 | F/TMB | F/TMB | F/TMB | buzzer (Version 2) |
| SJ1 | SJ2W | SJ_2 | jumper (Version 2) | |
| T1 | 2SC1815 | 2SC1815 | TO92-ECB | transistor (Version 7) |
| U$1 | NANO | NANO | NANO | Arduino-clone |
| X1 | AK500/2 | AK500/2 | con-ptr500 (Version 3) |
完成之後記得先做ERC。看到下方的warnings是正常的,全部Approve就可以了。

我將所有零件盡量縮在最小的空間中,對比原電路圖,比較近的零件(例如RGB LED的電阻和transistor的電阻)就放在近零件處。


接著我將VCC,GND,+5V和3.3V都加入一個新的net class中,線寬我設成1mm。
記得用DRC設定邊界和mask設成3mm。
最後就可以加入polygon完成。
